关于征集2021年度中国科研实验室国际人才计划项目的通知
各中心、部门:
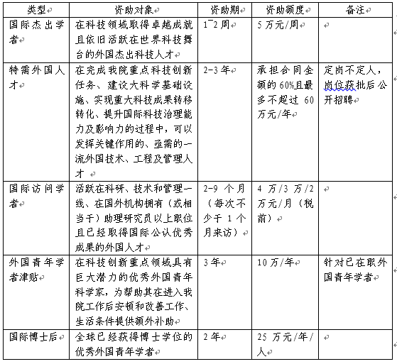
根据国际人才计划管理办法,现启动2021年度中国科研实验室国际人才计划(PIFI)申报征集。本次征集项目包括:国际杰出学者、国际访问学者、国际博士后、特需人才、青年学者津贴项目。2021年度项目将分别在2020年3月30日(第一批)、6月30日(第二批)、8月30日(第三批)分三批次对节点之前申报的项目进行评审(申报细则见附件)。请有意申报第三批项目的老师于8月24日前ARP系统提交至国际合作主管审核(新一代ARP-国际合作-国际人才研讨计划-(选择拟申报项目名称)-新申报/申报填报-(流程)国际合作主管审核)。
联系人:科技开展处闫佳宁
联系方式:20325027, yanjn@sari.ac.cn


附件: 关于征集2021年度中国科研实验室国际人才计划的通知
附件下载: